订阅电子报,掌握最新科技与产业趋势
Monolithic Power Systems
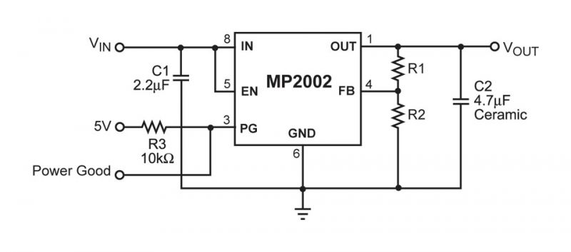
MP2002 - 500mA 低输入电压线性稳压器
MP2002
MP2002是一款低电流、低压差线性稳压器,采用1.35V至6.5V的单输入电源供电。


产品详情
MP2002是一款低电流、低压差线性稳压器,采用1.35V至6.5V的单输入电源供电。其输出电压可通过外部电阻分压器调节。MP2002 可提供高达 500mA 的负载电流。它通过一个使能引脚(EN)使器件进入低电流关断模式(EN = 0)。
MP2002还具有热过载和限流保护功能。它采用8引脚 2mmx 3mm QFN封装
产品特点
- 电源正常(PG)集电极开路输出
- 工作输入电压范围:1.35V 至 6.5V
- 500mA 电流输出时,具有300mV 低压差
- 采用超小型陶瓷电容器可稳定工作
- 反馈精度为 2%
- 通过外部电阻分压器可在0.5V至5V范围内调节输出电压
- 优于0.001%/mA的负载调整率
- 100μA低接地电流
- 内部过温保护
- 限流保护
- 关断模式下,6µA典型静态电流
- 采用超小尺寸8引脚2mm×3mm QFN 封装
*MPS Authorized Distributor


